高級會員
已認證
隔膜離子電導率作用
隔膜離子電導率表示離子通過隔膜的速度與電流的比率(公式1所示),是評價電池性能和安全性的重要指標之一,其主要的作用有如下幾點:
1. 影響電池內阻:決定離子在膜中傳輸的難易程度。高電導率的隔膜可以減少離子傳輸時的阻力,從而降低電池的內阻,在充放電過程中能量損失較小。
2. 提高電池充放電性能:高電導率的隔膜允許離子更快速地通過,從而提高電芯的充放電速度。同時,它還有助于減少離子在膜中的積聚,保持電池的容量穩定。
3. 增強電池安全性:有助于提高電芯的安全性。高電導率的隔膜可以更有效地分散離子,減少局部積聚的風險,從而提高電芯的安全性。
4. 優化電池設計:通過選擇具有合適電導率的隔膜,設計者可以平衡電芯的性能、安全性以及成本等因素,從而優化電芯的整體設計。

注:k:電導率,單位S/m;ρ:電阻率,單位Ω·m;L:材料的長度,單位m;S:材料的橫截面積m2。
隔膜離子電導率評價方法
現階段隔膜離子電導率都是通過手套箱制作全電芯、對稱電芯或者小尺寸簡易電芯來進行評估測量,過程冗長復雜,影響因素多,對于快捷簡單的評價方法及儀器需求緊迫。(如圖1所示)
川源科技(蘇州)有限公司(下稱“川源科技”)通過自主研發,省略冗長的電芯制作過程,浸潤后的隔膜直接放置于儀器的測量端子間,通過軟件算法直接輸出隔膜離子電導率(如公式2所示)。

注:Rn:n層隔膜時的測量電阻;n:測試時疊加的隔膜層數。
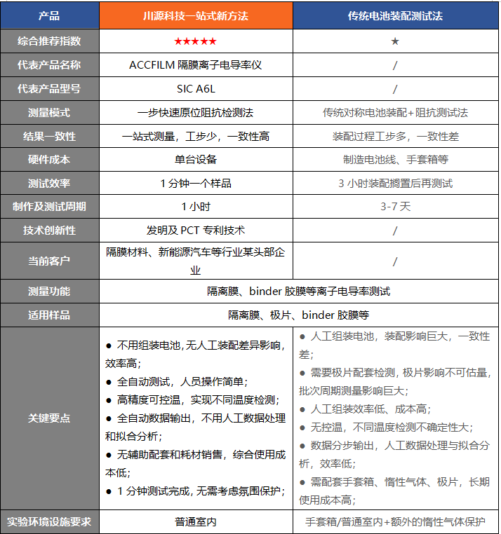
相較傳統評價方式,川源的儀器主要具有以下幾點優勢(詳見表1):
2 不用組裝電池,無人工裝配差異影響,效率高;
2 全自動測試,人員操作簡單;
2 高精度可控溫,實現不同溫度檢測;
2 全自動數據輸出,不用人工數據處理和擬合分析;
2 無輔助配套和耗材銷售,綜合使用成本低;
2 1分鐘測試完成,無需考慮氛圍保護;

圖1:傳統電池裝配測試法過程示意圖
表1:隔膜離子電導率評價方法優勢對比表

儀器主要參數
為了滿足不同的應用場景,川源科技現階段擁有3款類型的產品(詳見表2):
分體版:定制版,根據客戶要求定制樣機;
一體式常溫版:滿足市面上大多隔膜離子/binder電導率的評價;
一體式控溫版:一體式常溫版的升級版,解決離子電導率測量結果對測量環境較為敏感的隔膜/binder評價。
表2:儀器系統參數表


圖2:SIC A6產品主要外形圖
部分應用案例
1. 新方法效果評價-重復性
相同試驗條件,重復測量3組,每組測量點的線性擬合R2均大于99%,說明數據線性可用。

2. 新方法效果評價-再現性
相同試驗條件,每天測量3組隔膜離子電導率,連續監測3天,數據制作成Xbar-S控制圖顯示過程穩定、可控。

3. 新方法效果評價-新舊方法對比
相同材料和測試條件,新舊方法的測量結果相近。

結束語
隔膜離子電導率檢測在電芯性能評估、品質監測與改進、研發與工藝優化以及市場需求與競爭力等方面均具有重要的應用價值,傳統方式無法達到快速且便利的效果,川源科技的隔膜離子電導率系列產品將有效解決客戶此方面的痛點。


