金牌會員
已認證
一. 研究背景

本公司多年來一直致力于陶瓷膜行業的深耕,陶瓷膜也廣泛應用到制藥,化工,生物發酵,合成,食品飲料,新材料,水產養殖等行業。陶瓷膜的操作壓力在 1-3公斤,轉速在300-500轉每分鐘。一般陶瓷膜濃縮后固含量在70%左右。
經過多年燒結陶瓷膜的經驗總結,本公司又研發了一款超級不銹鋼材質的膜片,那就是鈦材質,由于不銹鋼材質的超強硬度和輕重量特性,運行壓力提升到5-10公斤,轉速1000轉每分鐘甚至更高。優勢就是濃縮固含量更高,更不容易堵膜,更加穩定。


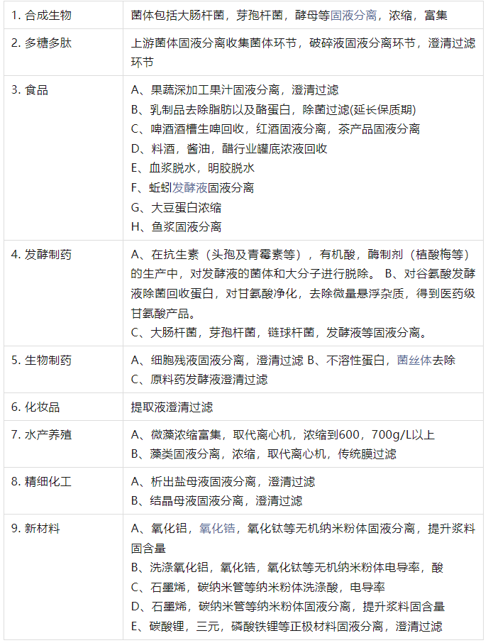
二. 應用范圍(可旋轉鈦材質固液分離膜設備應用)
AKN固液分離膜過濾設備可廣泛應用于合成生物、食品、多糖多肽、發酵制藥、生物制藥、水產養殖、精細化工、新材料等行業。

三. 可旋轉鈦材質納米固液分離膜設備詳細介紹
下面隆重推出膜中心的自主研發新產品,旋轉固液分離膜設備,主要解決傳統膜設備存在的各種問題。

A. 新型固液分離膜設備優勢
膜通量不受進料固含量影響,連續穩定過濾時間長,意味著效率高,收率高。
不堵膜、通量不下降,過濾效率穩定
旋轉膜過濾,可有效防止濾膜的堵塞,濃縮物固含量可以達到80以上,花生醬狀態,沒有流動性。
壽命長,清洗不頻繁,因為不容易堵膜。壽命10年。材料為無機材料。
雙面過濾,清液也是雙面清洗,清洗效率非常非常高。陶瓷膜清洗就是一面,解決不了根本問題。
B. 分離原理

它是由通過一根可旋轉的中空軸,帶動固定于軸上的碟片轉動。將若干過濾碟片安裝于一根空心軸上,相互間通過密封圈密封,可以進行高速旋轉,轉速為500-1000轉/分。整體置于一個膜殼容器內, 便構成膜組件。

起分離作用的核心元件,外觀為圓盤碟片形,碟片包括分離的兩面膜層,內部設有導流槽,與中空軸相連,過濾時液體從外側向內側滲透進導流槽,然后走中空軸流出。濃縮液也就是固體殘渣被膜100%截留,流不進中空軸,返回原料罐或者留在膜組件內部。

C. 工藝流程

在泵和壓力(2-3kg)的作用下,將高粘度,高濃度物料打進膜組件做高速旋轉運動,液體以切線方式,在壓力作用下穿過膜孔,通過中空軸流出。而濃縮物(固形物)返回原料罐,不在膜表面停留。膜通量不衰退,受料液濃度影響小,保證連續穩定過濾。可有效防止濾膜的堵塞,確保過濾的正常進行。
由于膜片高速旋轉,并且不斷沖刷膜片表面,防止固形物停留 在膜盤表面,從而有效的防止了膜表面污堵,從而起到濃縮作用。
效率非常高因為膜片上下兩個工作面,增加過濾效率。
四. 設備選型
A. 小試設備:
設備涵蓋小試,中試,大生產等非標定制交鑰匙設備,根據甲方參數進行非標設計。

B. 中試設備:

C. 生產設備:



