金牌會員
已認證
氧化鋯:陶瓷領域的璀璨明星
氧化鋯(ZrO2)是優質的陶瓷材料,可用于制造高溫陶瓷、醫用陶瓷以及工業陶瓷等產品。隨著工業和科技的發展,對高性能陶瓷的需求不斷增加,將促進氧化鋯在陶瓷領域的市場增長。
由于優異的耐高溫性能和化學穩定性,氧化鋯在航空航天、汽車制造等領域被廣泛用于制造熱障涂層材料。未來,隨著航空航天和汽車制造業的持續發展,對熱障涂層的需求將繼續增長,從而推動氧化鋯市場的發展。
同時氧化鋯在電子材料領域可作為介電材料、壓敏電阻等,隨著電子產品的普及和電子產業的快速發展,其需求也將持續增加。
龍鑫智能干燥技術:為氧化鋯市場注入新活力

氧化鋯市場競爭激烈,企業為了在市場中占據一席之地,必須不斷提高產品質量、降低生產成本、推出新產品,生產設備改進是實現這些目標的關鍵手段之一。
江蘇龍鑫在干燥技術研發方面投入較大,不斷推出多種新型高性能的氧化鋯干燥設備,以滿足不同領域的高端需求,鞏固其噴霧干燥機市場前沿地位。新型氧化鋯專用噴霧干燥機通過改進生產工藝,提高氧化鋯的純度、粒度均勻性和晶體結構穩定性,可以生產出適用于航空航天、電子芯片制造等領域的高性能氧化鋯材料。同時,新工藝不僅幫助用戶企業提高生產效率、降低能耗和原材料消耗,還可以生產出具有獨特性能的氧化鋯產品,提高附加值和市場競爭力。

接下來,讓我們一同深入探索龍鑫智能最新推出的三款創新噴霧干燥塔。
01
氧化鋯陶瓷粉混流式壓力噴霧干燥機
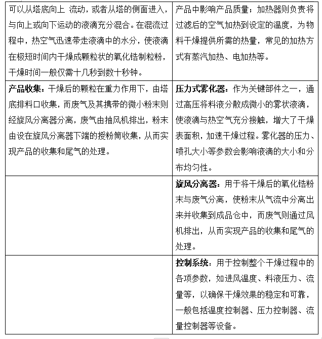
氧化鋯陶瓷粉混流式壓力噴霧干燥機能得到粒度分布均勻、流動性和分散性好的顆粒狀氧化鋯陶瓷粉末、陶瓷造粒粉等,產品的純度較高,且能保持氧化鋯物料的原有性能,如高熔點、高電阻率、高折射率和低熱膨脹系數等性能,使其能夠更好地滿足制造陶瓷刀具、陶瓷軸承、陶瓷牙冠等的要求。



02
超細氧化鋯高速離心噴霧干燥機
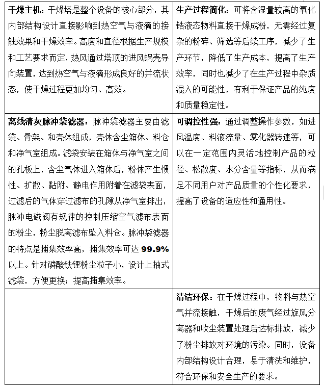
龍鑫高速離心噴霧干燥機生產出的超細氧化鋯粒度細且分布均勻,能夠更好地與其他材料混合和協同作用,在作為三元系新能源電池正極材料添加劑時,可以更均勻地分散在正極材料中,充分發揮其改善正極材料性能的作用,進一步提高電池的綜合性能。同時超細氧化鋯的純度高,雜質含量低,能夠有效避免雜質對電池性能等的不利影響,提高電池的循環壽命和安全性,確保在新能源電池等對材料純度要求較高的應用中穩定發揮作用。



03
球形氧化鋯離心噴霧造粒干燥機
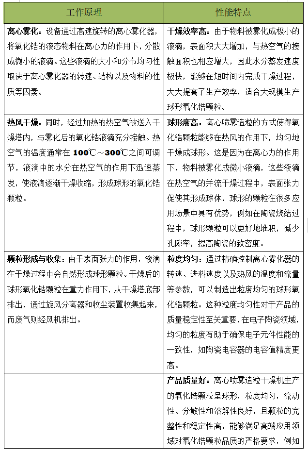
在制造電子陶瓷電容器、壓電陶瓷元件等時,精確的粒徑和粒度分布有助于提高電子陶瓷的致密性和性能一致性,從而保證電子元件的精度和可靠性。通過龍鑫的離心噴霧造粒干燥機得到的粒度均勻、性能優良的球形氧化鋯,能夠提高電子陶瓷元件的致密性、絕緣性和穩定性,從而提升電子產品的性能和可靠性。



龍鑫智能:20載研磨輝煌,創新引領未來
龍鑫智能成立于2001年,主要從事物料研磨設備、干燥設備及自動化生產線的研發、生產和銷售,產品運用于鋰離子電池材料、納米材料、生物醫藥等行業領域,現已獲得“高新技術企業”、“江蘇省著名商標”、“國家級專精特新小巨人企業”、“國家特種超細粉體工程技術研究中心”等榮譽資質。2023年,龍鑫智能營業收入5.823億元,同比增長73.22%;凈利潤1.428億元,同比增長63.84%。
今年8月份,龍鑫智能在全國中小企業股份轉讓系統成功掛牌,這是常州市經開區2024年掛牌的第3家企業,也是常州市首家通過北交所直聯機制掛牌的企業。

回首2024年,龍鑫智能在公司的成長軌跡與技術革新領域持續綻放璀璨光芒,實現了令人矚目的創新飛躍。展望未來,龍鑫智能矢志不渝地以科技創新為發展引擎,緊密貼合市場需求的風向標,不斷增強自身綜合實力與市場競爭力,為實現公司的宏偉長遠藍圖而不懈奮斗。
參考來源:
[1]常州經開區.成功掛牌!全市首家!
[2]江蘇龍鑫智能干燥科技有限公司官網、官微


