金牌會員
已認證
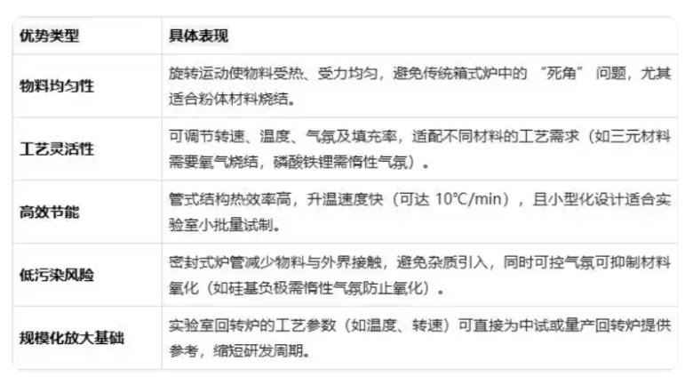
實驗室回轉爐在鋰電池材料熱處理中具有獨特優勢,其結構與工作原理使其能滿足材料合成、改性等多種工藝需求,以下從應用場景、工作原理、優勢、關鍵工藝參數及典型應用案例等方面展開介紹:
實驗室回轉爐是一種可旋轉的管式爐,通過爐體轉動使物料均勻受熱,主要用于鋰電池正負極材料、電解質等的熱處理過程,具體包括:
正極材料合成:如磷酸鐵鋰(LiFePO?)、三元材料(LiNixCoyMnzO?)的燒結成型。
負極材料改性:石墨類、硅基負極的高溫處理或包覆改性。
電解質制備:固態電解質粉體的燒結或熔融冷卻。
廢舊電池材料修復:退役正極材料的再生熱處理(如鋰源補充燒結)。
旋轉混合 + 控溫燒結:爐管以一定轉速旋轉(通常 0.1-10 rpm),物料在重力和摩擦力作用下不斷翻滾,避免局部過熱或團聚,同時爐體加熱系統(如電阻絲、硅鉬棒)提供精確控溫的熱處理環境。
氣氛可控:可通入惰性氣體(如 N?、Ar)、還原性氣體(如 H?/N?混合氣)或氧化性氣體(如空氣),滿足不同反應氛圍需求。
爐管材質:多采用剛玉、石英或莫來石,耐高溫且抗腐蝕(如應對 Li?的侵蝕)。
驅動系統:電機帶動爐管旋轉,轉速可調,確保物料混合均勻。
溫控系統:PID 控溫儀表,精度可達 ±1℃,支持程序升溫 / 降溫。
氣氛控制系統:氣體流量計、閥門及尾氣處理裝置,防止有害氣體泄漏(如含氟廢氣)。

溫度:決定材料晶型與結構(如 LiFePO?在 600-750℃形成橄欖石結構,溫度過低結晶度不足,過高則 Fe2?易氧化為 Fe3?)。
升溫速率:過快可能導致粉體團聚或開裂(如硅基負極體積膨脹率高,需緩慢升溫),通常 5-10℃/min 為宜。
正極材料:三元材料需氧氣氣氛促進鋰源擴散(如 LiOH 與過渡金屬氧化物反應);磷酸鐵鋰需惰性氣氛防止 Fe2?氧化。
負極材料:石墨包覆時可通入 H?/N?混合氣,促進碳源裂解沉積。
轉速過低:物料混合不充分,可能出現局部過燒;轉速過高:粉體因離心力貼附爐壁,減少受熱面積。一般推薦 2-5 rpm。
爐管填充量不超過容積的 1/3,避免物料堆積導致傳熱不均(如 LiCoO?燒結時填充率過高會影響鋰揮發控制)。
工藝:將 FePO?、Li?CO?、碳源(如葡萄糖)混合后裝入回轉爐,在 N?氣氛中以 5℃/min 升溫至 700℃,保溫 5h,轉速 3 rpm。
優勢:旋轉使碳包覆層均勻分布,提升材料導電性,同時惰性氣氛防止 Fe2?氧化,電池循環性能(1C 循環 200 次容量保持率>95%)優于箱式爐燒結樣品。
工藝:硅粉與瀝青混合后加入回轉爐,在 Ar 氣氛中以 10℃/min 升溫至 800℃,轉速 4 rpm,保溫 2h。
作用:旋轉使瀝青均勻包覆硅顆粒,高溫碳化后形成彈性碳層,緩沖硅嵌鋰時的體積膨脹(體積變化率從 300% 降至 150%),提升負極循環壽命。
工藝:氧化物前驅體混合后在空氣氣氛中,以 8℃/min 升溫至 1100℃,轉速 2 rpm,保溫 4h。
優勢:旋轉促進粉體致密化,燒結體致密度可達 92% 以上,離子電導率(25℃)達 1×10?3 S/cm,接近理論值。
實驗室回轉爐憑借物料混合均勻、氣氛可控、工藝靈活等特點,成為鋰電池材料研發中熱處理的核心設備,尤其在高比能正負極材料、固態電解質的制備中發揮關鍵作用。未來,隨著智能化與復合技術的發展,其將在材料微觀結構調控、界面優化等方面提供更精準的解決方案,助力鋰電池性能提升與成本降低。

