
中國粉體網訊 黏土比表面積大,顆粒上帶負電,因此具有良好的物理吸附和表面化學活性,具有與其他陽離子交換的能力,是水體、土壤、大氣污染治理不可或缺的吸附材料,對重金屬、抗生素、有機物、染料等均有很高的吸附能力。
1、常見粘土表面性質
天然粘土礦物一般包括蒙脫石、高嶺石、蛭石、沸石、凹凸棒石、硅藻土、膨潤土、伊利石等。
常見粘土礦物及其表面性質

粘土礦物基本構造單元、基本結構層和結構單元層(a)及其常見的晶體形貌類型(b)
單就粘土礦物對重金屬離子的吸附機制而言,普遍認為分為三類:一是與離子鍵、共價鍵形成有關的特異性吸附;二是與靜電、氫鍵、離子交換有關的非特性吸附;三是與類質同象取代有關的結構并入。
粘土礦物的表面電荷類型(a)及其對重金屬離子的吸附機理(b)
2、粘土基吸附材料研究進展
(1)天然黏土改性
粘土礦物本身作為一種良好的天然吸附劑,價格低廉、資源豐富、疏松多孔,且隨著外界條件改變其孔隙結構會發生改變,具有吸附性能可控的特點。
但粘土礦物也有一些不足之處,需要改性增強:
①天然粘土孔徑相對較小,分布不夠致密,還經常含有較多雜質,限制了吸附效果;
②天然黏土礦物表面一般帶負電荷,對于一些特定抗生素(尤其是陰離子型抗生素污染物),吸附效果較差;
③和商業吸附劑相比,天然黏土礦物的比表面積和吸附容量有限,故而吸附能力也有較大差距。
常見的黏土材料改性方法主要有:酸改性、熱改性、表面活性劑改性等。
(2)粘土吸附劑化學法處理
近年來,粘土基多孔吸附劑的化學制備方法聚焦于通過不同的制備方法實現對粘土基材料的性能提升,主要包括綠色高效的合成方法以及對粘土基多孔吸附劑的特定功能化設計,現化學方法制備粘土基多孔吸附劑正從合成方法的改進,向對污染物質實現吸附-催化的協同作用,以及對水-氣-土多介質共同治理的目標邁進。
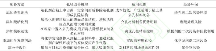
主要方法包括:添加造孔劑、酸活化劑、模版劑、化學發泡劑、高分子材料改性等。
化學制備方法對粘土基多孔吸附劑的制備對比
(3)粘土吸附劑物理法處理
物理方法制備粘土基多孔吸附劑現多為改變制備方式實現對孔徑結構的精準調控,以及在制備過程中避免引入化學物質從而保證制備過程的綠色環保。通過解決材料再生性,控制生產成本,實現粘土基多孔吸附劑制備過程的真正綠色高效環保。主要方法包括:熱處理改性法、機械發泡法、3D打印技術等。
物理制備方法對粘土基多孔吸附劑的制備對比
對比而言,化學制備方法適用范圍廣,可操作性高,可針對特定廢水處理環境制備適應性強的粘土基多孔材料。但同時,化學物質的引入會導致原有的回收出現二次化學污染,從而增加處理成本。
物理制備方法簡便高效的同時面臨生產過程成本過高,能耗大等問題。未來粘土基吸附材料的制備可聚焦于對污染場景的適應性以及實現對污染物質的吸附-催化-回收。
不同類型粘土基吸附劑的性能
(4)形成粘土復合材料
為了適應不同的應用環境,實現更好的吸附效果,粘土基吸附材料還發展出了更豐富的復合材料甚至是納米復合材料。其中,粘土復合材料是指將粘土與其他材料混合而制備的多孔吸附劑。粘土基納米復合材料將納米粒子引入粘土結構中,以期獲得性能更優的吸附劑。常見與黏土礦物形成復合材料的有腐殖質、天然多糖、生物炭等。
粘土礦物/生物炭復合材料在水處理中的應用
粘土礦物/生物炭復合材料去除水中染料
粘土礦物/生物炭復合材料去除水中抗生素
粘土礦物/生物炭復合材料去除廢水中的其他污染物
3、粘土吸附材料應用挑戰
粘土吸附劑雖然有廣泛的應用領域和較高的應用價值,但仍面臨著諸多的挑戰。
(1)目前大多數的研究僅限用改性粘土礦物吸附一種或者幾種污染物,然而實際廢水的成分復雜,導致實驗結果與實際應用的結果相差很大,這也是改性粘土礦物吸附劑難以大規模應用的原因之一。因此,后續應該研究改性粘土礦物對水中其他污染物吸附性能;
(2)插入粘土礦物中間層的表面活性劑分子穩定性不強,所以表面活性劑改性粘土礦物的穩定性研究是未來研究的方向之一;
(3)改性粘土礦物只在特定的范圍表現出良好的吸附性能,所以后續研究中應該要拓寬改性粘土礦物適用的范圍;
(4)改性粘土礦物材料的吸附能力并非是無限的,因此吸附材料的可再生性是今后研究的一大重點。
參考文獻:
黃仕元:粘土礦物/生物炭復合材料在水處理中的研究進展,南華大學
王霞:粘土基多孔吸附劑的制備研究進展,長安大學
李英:埃洛石粘土納米管及其活化/無機改性產物對重金屬離子的吸附性能和機理研究,湖南大學
宋雪:以黏土礦物材料為吸附劑去除廢水中抗生素的研究進展,華北電力大學
(中國粉體網編輯整理/昧光)
注:圖片非商業用途,存在侵權告知刪除!