
中國粉體網訊 氧化鋁陶瓷部件具有高硬度、高機械強度、超耐磨性、耐高溫、電阻率大、電絕緣性能好等優異性能,能滿足真空、高溫等特殊環境下的半導體制造復雜性能要求,在半導體制造生產線上有著不可替代的重要作用,其應用幾乎覆蓋所有半導體制造設備,是半導體生產設備的關鍵部件。隨著半導體產業的不斷發展,氧化鋁陶瓷部件在產業鏈的重要性將更加凸顯。

用于半導體制程中的先進陶瓷部件
氧化鋁陶瓷部件在半導體領域中的應用
氧化鋁陶瓷是一種以α型三氧化二鋁(α-Al2O3)為主晶相的陶瓷材料,根據氧化鋁含量不同可以分為高純型與普通型兩種。
氧化鋁陶瓷分類及應用

氧化鋁陶瓷性能隨著氧化鋁含量增加而提高,但氧化鋁含量越高,制備越困難。氧化鋁陶瓷應用在半導體領域時對純度要求很高,一般大于99.5%。
在半導體領域,氧化鋁陶瓷零部件是半導體設備關鍵零部件之一,其大部分被用于離晶圓更近的腔室內,在半導體設備中按用途分類,主要分為圓環圓筒類、氣流導向類、承重固定類、手抓墊片類、模塊類等。
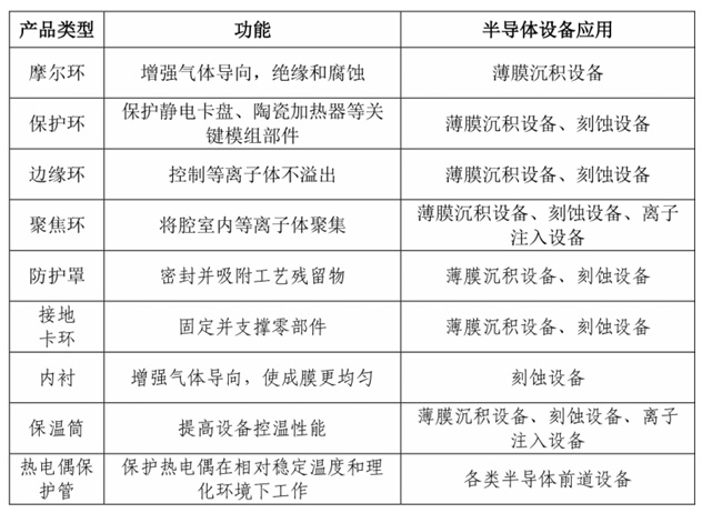
圓環圓筒類
在刻蝕環節,為減少等離子刻蝕過程中對晶圓的污染,選用耐腐蝕性強的高純氧化鋁涂層或氧化鋁陶瓷作為刻蝕腔體和腔體內襯的防護材料。
圓環圓筒類氧化鋁陶瓷部件在半導體設備中主要應用

氣體導向類
等離子清洗工序中,會使用含有反應性較高的氟系、氯系等鹵族元素的腐蝕性氣體。氣體噴嘴通常由氧化鋁陶瓷制備,要求具有高等離子電阻、介電強度以及對工藝氣體和副產品的強耐腐蝕性高等性能,同時內部具有精密孔結構用以精確控制氣體流量。
氣體導向類氧化鋁陶瓷部件在半導體設備中主要應用

承重固定類
在半導體制造過程中,晶圓可能會經歷高溫處理,如蝕刻、離子注入等。氧化鋁晶圓載臺作為晶圓傳輸的載體,能夠確保晶圓在傳輸過程中的穩定性和安全性。氧化鋁晶圓載臺具有良好的熱傳導性,能夠有效地將晶圓產生的熱量分散并導出,從而保護晶圓免受熱損傷。
承重固定類氧化鋁陶瓷部件在半導體設備中主要應用

手抓墊片類
在晶圓片的搬運中,會應用到氧化鋁陶瓷制成的陶瓷機械手臂,將其安裝在晶圓搬運機器人上,相當于機器人的手,負責搬運晶圓片到指定位置,其表面直接與晶圓接觸。因為晶圓片極其容易受到其他顆粒的污染,所以一般在真空環境下進行。在此環境下,大部分材料的機械手臂一般難以完成工作,制作機械手臂的材料需要耐高溫、耐磨、并且硬度也需要很高。由于工作條件的要求一般都采用純度極高的氧化鋁陶瓷材料制作,同時需要保證陶瓷件的精度和表面粗糙度,通常有夾持式、承載式、真空吸附式、伯努利西式。
手抓墊片類氧化鋁陶瓷部件在半導體設備中主要應用

模塊類
在沉積環節,如物理氣相沉積(PVD)、化學氣相沉積(CVD)等先進工藝中,靜電卡盤、陶瓷加熱器、腔體及其他加工件也都采用氧化鋁陶瓷部件。在拋光環節,化學機械拋光(CMP)技術融合機械摩擦與化學腐蝕工藝,對設備提出了長期摩擦和腐蝕損耗低的要求,設備的拋光臺、拋光板、搬運臂、真空吸盤等關鍵部件均采用了耐磨性極佳的氧化鋁陶瓷材料,確保拋光過程的高效和耐用。
模塊類氧化鋁陶瓷部件在半導體設備中主要應用

全球半導體氧化鋁陶瓷部件發展情況
精密陶瓷部件主要是指采用氧化鋁、氮化鋁、碳化硅等先進陶瓷材料經精密加工后制備的半導體設備用核心部件,其中,氧化鋁陶瓷部件應用最為廣泛,使用規模最大,占精密陶瓷部件市場規模約45%。

據估算,精密陶瓷部件在半導體設備中占比約16%。據美國SEMI協會統計,2023年全球半導體設備市場規模出現2%收縮,達1000億美元,進一步推算,2023年全球氧化鋁陶瓷部件市場規模估計72億美元,氧化鋁陶瓷部件市場廣闊。未來隨著人工智能、數據中心等應用逐步完善,對半導體芯片需求將不斷增加,帶動半導體設備市場規模持續上升,進一步拉動氧化鋁陶瓷部件市場不斷擴大。
半導體領域氧化鋁陶瓷部件發展趨勢
氧化鋁陶瓷部件屬于技術密集型行業,在半導體應用等高端產品領域,企業不僅需要有較長時間的技術積累,還需要具備生產制造經驗豐富、對設備操作熟練的專業人才隊伍。
技術創新是推動氧化鋁在半導體設備中廣泛應用的核心動力。隨著芯片特征尺寸減小,半導體設備對零部件要求更加嚴格,其致密性、均勻性、抗腐蝕性等要求更高。近年來,國內外學者開發了多種改善氧化鋁陶瓷材料燒結狀況的新工藝,使其在較低燒結溫度下實現材料的快速致密化,如自蔓延高溫燒結、閃燒、冷燒結以及振蕩壓力燒結等。其中,冷燒結是通過向粉體中添加一種瞬時溶劑并施加較大壓力(350~500MPa)來增強顆粒間的重排和擴散,使陶瓷粉體在較低溫度(120~300℃)及較短時間下實現燒結致密化。
持續研發才能跟上市場迭代更新的“步伐”。目前,全球集成電路制造工藝已發展至3納米級更先進制程,半導體設備和半導體設備精密零部件必須不斷研發升級、工藝改進,以滿足下游制造需求。一旦半導體設備更新換代,新設備對零部件具體需求將同步變化。隨著半導體技術的發展,對氧化鋁陶瓷部件的性能要求越來越高,包括更高的耐磨性、耐高溫性和更好的電絕緣性。行業趨勢傾向于研發更高純度、更精細結構的氧化鋁粉體材料,以及采用先進的制備技術。
來源:
李建慧等:氧化鋁陶瓷部件在半導體領域應用及市場概覽
馬征:氧化鋁陶瓷精密部件制備技術的研究
中國粉體網
(中國粉體網編輯整理/空青)
注:圖片非商業用途,存在侵權告知刪除