金牌會員
已認證
前 言
基于能量密度高、放電容量大、綜合成本低等優勢的三元正極材料(NCM),特別是高鎳三元材料,會是未來三元正極的主要發展趨勢。本期文章主要就高鎳三元材料的基本特征、材料自身問題點、當前相關研究情況等做相關梳理和討論。
高鎳材料的基本特征
NCM三元材料由于元素本身的特點,不同的元素在材料的結構和電化學性能中扮演的角色各不相同。一般而言,在NCM體系中,鎳含量越高,克容量越高(如圖1所示);鈷含量越高,倍率性能越好;錳含量越高,結構越穩定。因此,三元材料的性能因元素的比例改變而改變。按照鎳含量的不同,NCM主要可以分為NCM111、532、622、811等,還有過渡產品721等,其中622及以上為高鎳三元。

圖1.不同三元正極材料的克容量
高鎳材料問題點
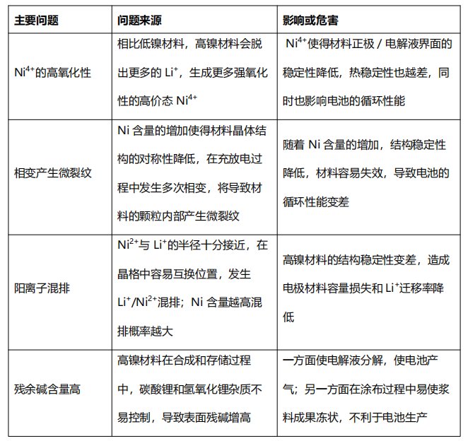
高鎳三元材料從NCM532、NCM622到NCM811以及NCA三元材料,逐漸迭代更新。將Ni含量提升至90%及以上,不僅可以降低成本,還能極大提升電池的比能量。然而,隨著Ni含量的提升,高鎳三元材料在應用中也存在許多問題和挑戰。表1總結了高鎳三元材料自身存在的一些問題:
表1.高鎳三元材料自身存在的一些問題

高鎳材料的改性研究
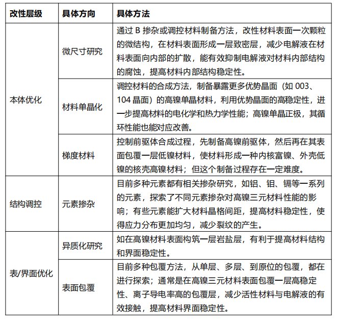
為了克服上述關于高鎳三元材料應用中的相關問題,通常需要對其進行材料層級的改性,從而改善后續電池的電化學性能和安全性能。目前針對高鎳三元材料的改性研究可以劃分為幾個方向:材料本體優化、材料結構調控、材料表/界面優化等,如表2所示:
表2.當前已報道的高鎳三元材料的改性研究方法

上述的包覆改性是被廣泛用于高鎳三元正極材料表面修飾的方法。針對表面包覆的方向,我們整理了當前研究中高鎳三元材料的不同的包覆物方案,如圖2所示:

圖2.高鎳三元材料的不同包覆物方案
高鎳材料研究小結
(1)高鎳三元正極材料不斷迭代發展,高鎳化可以提高電池的能量密度;但高鎳三元材料自身存在的一些問題,需要針對性地改善和優化。
(2)通過材料本體優化、元素摻雜和表面包覆等改性手段,可以有效地解決高鎳三元正極材料存在的缺陷問題,改善和提高其在電芯端的性能。
(3)高鎳三元仍是高能量正極的研究熱點,如果高鎳三元材料的安全性能、循環壽命的問題得到解決的話,其在產業應用上有非常大的空間。
高鎳材料測試案例
1、不同體系NCM材料的導電性及壓縮性能評估
本文采用粉末電阻&壓實密度儀PRCD3100(IEST-元能科技),測試了NCM111、NCM622、NCM811三種材料的電導率及壓縮性能(圖3),發現隨著鎳含量的增加,電導率逐漸增大;但當前加壓條件下NCM622的壓縮模量大于NCM111及NCM811,這與其的微觀結構有關,結合三種材料的SEM形貌分析結果可明顯看出,NCM622由層狀結構組成的多晶材料,更易被壓縮,這與實際的壓縮性能實驗結果相一致。

圖3.三種NCM材料的電導率曲線(a) 和壓實密度曲線(b)
2、原位分析NCM811電芯高溫循環過程體積變化
本文采用可控溫雙通道原位體積監控儀GVM2200,分析兩種不同電解液體系的NCM811/Graphite電芯在高溫循環過程中的體積變化(圖4),可直觀的評估兩種電解液體系在產氣方面的差異,且可看出脫嵌鋰過程中的材料相變對應的體積變化,助力研發人員從機理上深入分析材料和電解液性能。

圖4. GVM2200設備外觀圖、NMC811-Graphite電芯充放電曲線及體積變化曲線
3、三元軟包電芯長循環過程膨脹變化分析
本文采用原位膨脹分析儀SWE2110,分析NCM電芯長循環過程中容量衰減與厚度膨脹的關聯性(圖5),通過相關電芯膨脹厚度及電化學數據分析,推測此電芯循環衰減原因包含電極機械損傷、析鋰及其它副反應。

圖5. 原位膨脹分析儀設備示意圖、不同電芯循環充電膨脹力變化曲線
4、三元電芯原位膨脹分析-不同溫度條件
本文采用原位膨脹分析儀SWE2110(IEST-元能科技),對NCM523電芯在不同溫度條件下充放電過程中的厚度膨脹進行分析。溫度從室溫25℃升高至45℃和60℃,以及從室溫25℃降至0℃時,電芯的不可逆膨脹均增加,但在高溫和低溫兩種條件下導致不可逆膨脹的原因可能不同。

圖6.NCM523電芯電芯在4種溫度條件下充放電曲線和膨脹曲線
參考文獻
[1] 劉勇強. 鋰離子電池三元髙鎳正極材料的改性及電化學性能研究[D]. 北京:北京科技大學數理學院,2021.
[2] 技術篇:三元正極材料之高鎳[J].鋰電產業通,2023.
[3] 中南大學唐有根:高鎳三元正極材料的問題與改性研究[J]. 電動驛家,2023.
[4] 劉文超,高峰,曲江英,籍少敏,霍延平.高鎳三元正極材料失效機制與改性[J].材料導報,2022,36(21):26-34.
[5] 高鎳三元正極材料的包覆改性研究綜述[J].粉體網,2023.


