住建部官網發布國家標準《建筑與市政工程防水通用規范》。自2023年4月1日起實施。本規范為強制性工程建設規范,全部條文必須嚴格執行。同時廢止了一大批現行工程建設標準相關強制性條文。

防水新規解讀
該規范的征求意見稿2019年至今經過長期醞釀、修訂,終于正式公布。這份史上最嚴格的防水技術規范,涵蓋建筑和市政兩個大范疇。此規范橫空出世,將強烈刺激防水行業的良序發展。
這個毋庸置疑,正式規范無論公布之前有多少愛愛恨恨的糾紛,合理的述求分歧,一旦公布,就要強制實施。其原文表述為:1.0.2 建筑和市政工程防水必須執行本規范。
基本原則精煉成了“因地制宜、以防為主、防排結合、綜合治理”16個字的戰略方針。與征求意見稿相比,增加了“以防為主”四個字,這是有利于防水行業的四個字,不知道后面凝聚了多少江湖防水人兒的辛勞。雖然在我國很長一段時間,坡屋面還是要以排為主?,F在平屋面居多,也管不了這樣多了。
在以往的規范、標準中,明確寫出防水層能用多久的并不多。防水工程國家的質保目前還是5年。規范明示,其工作年限如下圖所示:

通用規范新規工作年限截圖
地下工程防水設計工作年限直接與結構主體同壽命,屋面工程工作年限≥20年,讓人想起GB50693-2011《坡屋面工程技術規范》中的一級防水設計使用年限要求,拔高了標準。給老百姓提升信心。

坡屋面防水等級的使用年限規定
值得一提的是,征求意見稿中的 “外墻工程防水設計工作年限不應低于25年”。不見了蹤影,哪里去了呢?2.0.2的規定也由原來的6條變成了5條,看來防水不愿意與頭疼的外墻外保溫一起共事乎(依據JGJ144-2019 《外墻外保溫工程技術標準》外保溫使用年限即為25年)?

征求意見稿中的外墻規定,新規消失不見了
通用規范正式版本規定,金屬屋面選用高分子防水卷材三兄弟,PVC、EPDM、TPO等外露型防水卷材單層使用時,一級防水厚度不應小于1.8mm,二級防水厚度不應小于1.5mm。其要求與原有單層屋面防水規程相比,厚度增加,要求嚴格。
原單層屋面防水規程規定,高分子防水卷材類,一級防水厚度1.5mm,二級防水厚度1.8mm。

剛柔相濟的爭奪總算調和了
規范4.2.1條之爭,其激烈程度已經讓全行業的吃瓜人士看的心驚膽戰的。這場剛柔相爭,最后得到了讓步和調和。
征求意見稿認為:防水砂漿及水泥滲透結晶型防水涂料不得單獨作為一道防水層使用。這句話引起來很大的“友邦驚詫”。
會做防水的和不做防水的,都沉默了。
然后部分熱愛防水的人士就在沉默中爆發了。撫卷觀看正式版本的4.2.1條,已經連夜刪除了“防水砂漿及水泥滲透結晶型防水涂料不得單獨作為一道防水層使用”這句話。砂漿老兄滲透結晶老兄都松了一口氣了。
怎么說呢,想起來GB50108《地下工程防水技術規范》中的原則:“防、排、截、堵相結合,剛柔相濟,因地制宜,綜合治理”的原則,姑且說不忘“剛柔相濟”的初心吧。

通用規范征求意見稿的4.2.1條

屋面防水一級不少于3道
“平地一聲驚雷起,萬頃風雨加于身”。
高達95%的屋面滲漏率,讓屋蓋老大哥很是尷尬。他的工作環境又是那樣的辛苦。那就再穿一件防水外衣吧。原GB50345-2012《屋面工程技術規范》其一級防水要求描述為“卷材防水層和卷材防水層、卷材防水層和涂膜防水層、復合防水層”,一般也就做兩層。
而正式版明確指出,屋面防水等級為一級時,防水做法不應少于3道,防水層的卷材防水層不應少于1道。二級防水,不應少于2道,卷材防水層不應少于1道。

規范截圖
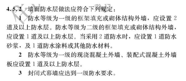
建筑外墻防水要求更加嚴格
外墻防水鮮有看到做整體防水層。新規正式版明確規定,防水等級為一級的框架填充或砌體結構外墻,應設置2道以上防水層。且有一道為防水砂漿及一道防水涂料或其他防水材料。封閉式幕墻應達到一級防水要求。
不可謂不高要求、嚴標準。

外墻防水要求截圖
室內防水要求逼近地暖防水要求

室內防水做法截圖
當防水等級為一級時,防水做法不應少于2道。其防水涂料或防水卷材不應少于1道。要知道,以前帶有地暖的用水樓地面才做二道,現在其防水要求整體拔高。
防水卷材最小搭接寬度做出調整
比如GB50108-2008規定高分子自粘膠膜防水卷材自粘膠搭接時,搭接寬度≥70mm,用膠粘帶搭接時,搭接寬度≥80mm。通過規范正式版規定,合成高分子類防水卷材膠粘帶和自粘膠 搭接寬度≥80mm,比以前要求更高。

通用規范新規中的搭接寬度規定

GB50108-2008 《地下工程防水技術規范》中的搭接寬度規定