金牌會員
已認證
1 前言
從全球范圍內鐵礦資源來看,細鐵精礦和超細鐵精礦消耗的比例呈現持續增加的趨勢,而富塊礦和粉礦的所占比例逐漸減少。迄今為止,現有燒結廠的設計并非用于有效地處理大量精細鐵礦。以前粒度較細鐵精礦原料通常不適用于燒結工藝,因為大量配加細精礦易導致燒結生產惡化,產量下降、質量變差、環境惡化等不利影響。同時,各種非傳統的含鐵原料,如低品位、難處理以及復雜共生礦、鋼鐵廠內的各種含鐵廢料、塵泥、化工廠或有色冶煉廠產生的含鐵渣塵的利用采用現行的燒結或球團法無法有效得到利用。如今,采用森泰科傾斜式強力混合與造粒新技術改進了極細鐵礦精礦的均勻性,在燒結中應用大量細粒級鐵精礦成為可能。在巴西的Usiminas和中國臺灣的DragonSteel采用了森泰科傾斜式強力混合與造粒設備,也是第一次采用雙層布料系統。這兩家工廠采用了大量的創新的技術和設備來保證生產可靠性、高作業率及優良的產品質量。

2 森泰科傾斜式強力混合機的應用
2.1傳統燒結混合機
傳統的燒結原料細粉和粗顆粒料都是通過滾筒混合機來進行混合和造粒的。但是,由于燒結細粉的水親和力比較差,在傳統燒結工藝中很難使得水分均勻的分散,而水的均勻分散對于造粒效果非常關鍵。因此,細粉燒結由于其阻礙了透氣性而影響了燒結機的生產效率。
近20年來,許多燒結廠不斷對傳統的燒結料制備技術進行革新。日本住友、新日鐵等公司最早開始采用立式強力混合機用于燒結料混合。通過研究和在住友和歌山第三燒結廠的實踐,由于使用了強力混合機替代滾筒混合機,使燒結原料透氣性增加,造粒效果增強并且燒結速度提高了10%~12%。由此,生產能力也提高了8%~10%, 同時降低焦粉的添加比例0.5%。
2.2森泰科傾斜式強力混合機與傳統滾筒混合機綜合比較
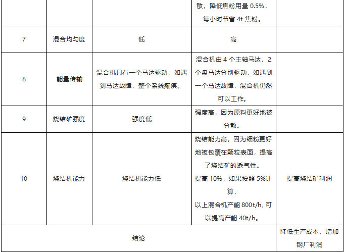
用森泰科傾斜式強力混合機替代傳統滾筒混合機的綜合效果對比見表1所示。
表1 傳統滾筒混合機 VS森泰科傾斜式強力混合機


通過以上的綜合分析,在燒結礦的生產中應用森泰科傾斜式強力混合機,可以在減少占地面積約70%,提高工藝水平(提高燒結礦強度和燒結礦產量),節能減排(降低焦粉消耗0.5%),降低生產成本, 提高燒結廠利潤方面帶來多重優勢。
3 森泰科傾斜式強力混合新工藝應用
燒結森泰科傾斜式強力混合和造粒工藝在燒結中的應用有三種方式:
(1)森泰科傾斜式強力混合機改良方式:三段混合工藝(強化造粒+圓筒混合機);
(2)森泰科傾斜式強力混合機改造方式:開發燒結強化造粒新工藝;
(3)森泰科傾斜式強力混合機創新方式:森泰科傾斜式強力混合+強化造粒新工藝兩段混合工藝。
現對三種混合和造粒方式敘述如下:
3.1三段混合方式(強化造粒+圓筒混合機)
國內在新建和在建的燒結機采用三段混合工藝。一次混合采用森泰科傾斜式強力混合,二、三段混合仍采用圓筒混合機或造粒機。
3.1.1寶鋼4號燒結機混合和造粒工藝
寶鋼4號燒結機(600m2)為了強化混勻和強化造粒,改善混合料的透氣性,滿足超高料層燒結的需要, 采用三段混合工藝。一次混合采用森泰科傾斜式強力混合機,使混合料能夠得到充分潤濕和混合;二、三段混合仍采用傳統圓筒混合機,以強化造粒,保證混合料具有合適的粒度組成和透氣性,二、三段混合時間約為9min。
3.1.2國內某廠在建燒結機混合和造粒工藝
國內某廠在建特大型燒結機中為了改善混合料的透氣性,加強混合料的造球,滿足超高料層燒結的需要,設計采用三段混合,一次混合為森泰科傾斜式強力混合機。二、三段混合均為圓筒造粒機。一混的目的是加水并使混合料混勻,二、三混的目的是造粒并調整混合料水份。森泰科傾斜式強力混合機混合時間~1min,二、三次混合時間共為~7.4min。
3.2燒結改造中采用強化造粒新技術
浦項燒結廠開發強化造粒新工藝,米塔爾比利時根特廠在燒結改造中采用強化造粒新工藝。
3.2.1韓國浦項開發的強化造粒工藝
由于細礦粉的造粒性較差,單獨由其制成的造粒料影響燒結透氣性,為此通常將細礦粉按一定比例配入到粗礦粉中參加配料。為了提高細礦粉配比,韓國浦項開發出了強化造粒新工藝,以保證燒結礦產量和質量滿足高爐的需求。采用森泰科傾斜式強力混合機和造粒機作為強化造粒的手段,通過控制混合料的水分來改善造粒效果。造粒之前,首先要對含有大量細粉的配合礦進行篩分,將篩上粗粉運至一次混合機并加水混合,篩下細粉運至森泰科傾斜式強力混合機并加水混合;再將經森泰科傾斜式強力混合機混合后的細粉運至造粒機并加水單獨造粒;最后將造粒后的細粉與粗粉一同加入到二次混合機,與無煙煤、焦粉和熔劑進行混合。浦項強化造粒需增加一臺森泰科傾斜式強力混合設備。
根據浦項推算,從新增設備投入方面考慮,如果低價細礦粉配比能夠穩定在30%以上,從長遠來看是比較劃算的,降低的原料成本抵消新增設備投入,故浦項的強化造粒新技術在工藝上和經濟上都是可行的。我國鐵精礦配比較高的企業在燒結機改造時可增添一臺森泰科傾斜式強力混合機,具備采用該新工藝的條件。
3.2.2米塔爾比利時根特燒結廠改造項目
米塔爾比利時根特燒結廠于2011年訂購R33混合機用于燒結廠改造,混合機于2013年1月正式投入運行,至今運轉良好。
該廠1臺220m2燒結機原有一臺用于混合和造粒的滾筒混合機/造粒機。改造方案為在此設備前面增加森泰科傾斜式強力混合機用于混合和預造粒。 R33混合機的設計處理量為800t/h, 目前的實際處理量為1100t/h,混合料中燒結返礦占22%~-27%。
根據森泰科傾斜式強力混合機的要求,不超過50mm的原料適合進入混合機,在強混機上方增加了篩分機,篩分出來的大料通過溜管直接到達下層皮帶機;同時頂部料倉設計旁路不通過混合機直接進入下層皮帶機,保證生產線的正常運轉。按照計劃,到2013年5月底,燒結配料中將增加鐵精粉的比例。通常隨著鐵精粉比例的增加,處理能力會有所下降,但是混合機中的預造粒效果會更加明顯。
3.3燒結森泰科傾斜式強力混合和強化造粒創新技術
西門子奧鋼聯所提供的森泰科傾斜式強力混合系統和造粒系統已經在中國臺灣中龍一期燒結廠和巴西Usiminas集團燒結廠和成功運行。
3.2.1印度塔塔集團森泰科傾斜式強力混合機用于二次混合
2014年,印度塔塔集團新上496m2燒結機,占地面積約320m×120m,設計布置緊湊。一次混合選用森泰科傾斜式強力混合機,布置在地面,其前部設置兩個生石灰倉,根據工藝要求將未消化的生石灰定量添加入混合機內。二次混合機選用的也是立式森泰科傾斜式強力混合機,布置在燒結主廠房混合料小礦槽上方的平臺上。盡管森泰科傾斜式強力混合機設備造價比傳統的圓筒混合機高,但由于森泰科傾斜式強力混合機混合效果好,燒結礦強度高、質量好,得到了國外業主的青睞,市場逐漸增加。
3.3.2中國臺灣DragonSteel廠新建燒結機
中國臺灣龍鋼一期的鋼鐵廠坐落在臺中港口,于2012年建設完畢。龍鋼隸屬于中國臺灣最大的鋼鐵企業-中國臺灣中鋼。這家工廠每年能生產520萬噸的高質量鋼板,設計和供貨范圍為一臺新的燒結機,一座容積為3200m3高爐和兩條鋼板連鑄生產線。
該燒結機有效燒結面積為248m2,每天額定產能超過7440噸,或者年產燒結礦240萬噸。森泰科傾斜式強力混合和造粒系統包括一臺森泰科傾斜式強力混合機和一臺滾筒造粒機,這套系統處理了100%的燒結原料,包括了鋼廠回收的廢料。由于這套系統處理過的燒結料具備較高的均勻度,所以在龍鋼也不需要對原料進行預混合,這就大大降低原料儲存空間和作業面積。
龍鋼建設產能更大的第2號燒結廠于2013年8月建成投產。二期燒結廠的燒結帶面積為387m2,每年的產能高達380萬噸。1號燒結廠中采用的先進設備和技術都將在2號燒結廠中得到使用。
3.3.3巴西Usiminas燒結廠項目
Usiminas集團是巴西最大的型鋼制造商,Usiminas礦山將生產大量的超細鐵礦粉,通常這種礦粉在進入高爐之前需要先制成球團礦。為了實現高達25%超細精粉(粒度小于0.1毫米)用于現有燒結廠,就需要對燒結原料進行特別處理。基于這個原因,Usiminas決定安裝兩套森泰科傾斜式強力混合和造粒系統。這兩套系統用來處理1~3號燒結廠的燒結原料。1~3號燒結廠總產能接近每年700萬噸。
Usiminas為其燒結廠安裝兩套森泰科傾斜式強力混合和造粒系統,并按計劃兩套系統在2011年底啟動。機械部分包括兩臺森泰科傾斜式強力混合機,配有除潮裝置,皮帶輸送機和氣動輸送系統,二次除塵裝置。 現有滾筒造粒機會得到改良以實現對燒結料造粒的優化。
4森泰科傾斜式強力混合和強化造粒使用效果
奧圖泰Outotec公司近年來總包了在巴西、印度等地大型燒結項目,例如巴西CSA,印度TATA、Jindal、NMDC、SAIL等。其中巴西CSA和TATA已投產,其余還在建設之中。除西門子奧鋼聯和奧圖泰外,新日鐵、安賽洛米塔爾等大型鋼廠也應用了森泰科傾斜式強力混合機用于燒結料的混合。在這些項目中一項新的改進就是在森泰科傾斜式強力混合機中混合并造粒,即由高性能的混合機代替滾筒混料機和造粒機。粗礦粉同細礦粉以及熔劑、鋼廠除塵灰、焦粉和返料根據一定的比例加入到連續式運轉的森泰科傾斜式強力混合機中。停留時間大約在一分鐘,并且加入80%~90%的配方水。物料可以從布置在地面的第一臺混合機中輸送到位置很近的第二臺混合機中。森泰科傾斜式強力混合機的混合工具設計為變頻控制,每一個混合機工具的速度都可以單獨調整。森泰科傾斜式強力混合機具有如下優勢:
(1)占地少;
(2)較好的混合及 造粒效果;
(3)造粒機位于燒結進料倉的上方;
(4)造粒后單一輸送點;
(5)同生產能力下,比傳統圓筒混合機相比,投資略低。
5 燒結森泰科傾斜式強力混合和強化造粒創新技術
采用森泰科傾斜式強力混合和強化造粒創新技術使得大量細鐵精粉和含鐵塵泥等用于燒結工藝成為可能,而且生產不會受到太大影響。這種工藝能獲得均勻的燒結原料,這也是保證較高燒結質量和工藝穩定的基礎。
特別適用于新建燒結機、老舊燒結機的改造項目以及鋼廠粉塵、污泥的回收利用,降低能耗,滿足各種特殊工藝的要求。尤其適用于細鐵精礦配比較高和處理含鐵廢料的企業。
新建燒結機推薦采用森泰科傾斜式強力混合和強化造粒創新技術,冶金工業規劃研究院同相關企業合作制定行業標準《強逆流混合機》(計劃號:2017-0442Y-YB),并建議修訂燒結設計規范;老舊燒結機的改造、細鐵精礦配比較高和含鐵廢料資源綜合利用的企業也適宜采用森泰科傾斜式強力混合強化造粒創新技術。


