白金會員
已認證
人類應用顏料的歷史悠久。初期是利用天然的或簡單的顏料,涂于物體表面,增加物體美觀或易于識別。現在顏料色漿廣泛地應用于各種內外墻建筑涂料(乳膠漆)、水性工業涂料、水性木器涂料等,功能性也隨著增加,受到更多行業的青睞,那制作顏料色漿的企業也隨著熱度增加,都從傳統型生產車間升級成智能型生產工廠,效率更高,顏料色漿的穩定性更好。

顏料色漿
生產制造工藝系統
顏料色漿指的是把一些有顏色的色粉與水或者溶劑混合,再加入分散劑及部分配料,使它變成液體狀,經過高速攪拌機的混合后,再進到納米研磨機里面與鋯珠高速剪切而達到其成品要求,制作工藝簡單來說就是以下三步:

(1)先是配料預混合,即按照工藝配方規定的數量將分散顏料和溶劑計量加入到預混合罐中,開動高速攪拌設備將其混合均勻,然后在攪拌狀態下加入配方量的分散助劑和顏料,再加入消泡助劑,提高高速分散機的轉速,進行充分的潤濕和預分散。

(2)研磨分散,即將預混合好的漿料加入到砂磨機中,分散至客戶要求的細度。

(3)檢測色漿的外觀、光澤、粘度等性能,得到合格的色漿,存放于色漿桶中。

研磨設備
納米棒銷式砂磨機
鵬翼智能憑借多年來的知識和經驗積累,掌握獨特的濕法研磨工藝,設備精細度高,生產效率翻倍,廠家自制自產直銷,所有的核心部件均選用可靠的進口材質,杜絕褪色現象,保證了產品性能,提升客戶產品市場競爭力。

● 耐磨、耐用、穩定
雙端面集裝式機械密封,更加穩定的機械性能,提升設備耐久性;
● 溫度可控
陶瓷轉子及筒體良好的導熱性能及三重冷卻系統,可嚴格控制成品溫度,適用于溫度敏感型物料;
● 智能化設備
精準的零部件加工,各部件的精密配合,保證設備運行的平穩,無振動,無噪音;
● 線速度高
強勁的剪切力;
● 變頻控制
實現能源及成本節約。

單機設備
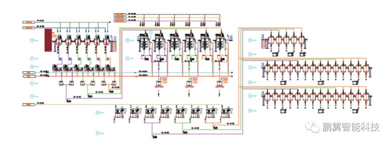
智能型生產工廠
從單機到智能生產線,鵬翼智能積極布局、打通分散與研磨行業上下鏈條,為客戶提供更加系統、高效的全鏈條的的整廠工程及設備解決方案。

環保、高效、節能、智能化生產線已成為制造業企業未來的發展方向。鵬翼在眾多行業內都有著豐富的經驗及成熟的案例,可提供從設計、采購、設備制造、智能控制以及安裝調試為一體的智能化成套設備,助力客戶打造數字化車間、智能化工廠。

更多設備詳情
以及產線升級改造
請撥打我們的服務熱線:
18833553201
鵬翼智能期待成為您的合作伙伴!


