白金會員
已認證
外泌體被發現至今已有近40年歷史,在疾病診斷、治療和藥物遞送中具有非常高的應用潛力。外泌體的功能研究也是目前的研究熱點,其中涉及最關鍵的技術就是外泌體的表征。目前研究中常用的外泌體的表征方法有如下7種,其中流式細胞術能夠同時提供粒徑、濃度、蛋白分型等多維度表征,進行定性和定量的分析。

但是流式細胞術怎樣表征外泌體呢?
今天我們分享由西安交通大學醫學部基礎醫學院遺傳與發育研究所黃辰教授團隊曹麗等博士發表的文章《基于CytoFLEX 流式細胞儀的外泌體表征方法》,幫助大家快速掌握流式細胞術直接表征外泌體的新方法。
Part.1
外泌體分離
1.1血清外泌體的分離
通過超高速離心法和試劑盒提取兩種方法提取血清來源外泌體。基于超速離心法,將血清以 800 ×g離心5 min,2,000 ×g離心10 min,上清用0.22 μm 過濾器過濾。然后,將1-6 mL 血漿與等體積的冷PBS溶液混合,4℃,100,000×g離心2 h,沉淀用PBS重懸。基于試劑盒提取,將 0.5 mL 血清與0.5 mL 的DBS-2溶液混合,4℃,1,500×g 離心20 min,上清與 252 μL ExoQuick 外泌體提取試劑混合,4℃ 孵育1 h后1,500 ×g 離心30 min,沉淀以PBS重懸,分裝后儲存在- 80℃保存。
1.2腫瘤外泌體的分離
細胞上清腫瘤外泌體的提取主要基于超高速離心方法,如前所述將細胞上清液800 ×g 離心5 min,2,000 ×g 離心10 min以去除細胞和細胞碎片。然后,將其轉移到超離管中在 4℃,100,000 ×g離心2h收集沉淀。繼續用PBS緩沖液重懸,在相同條件下重復離心獲得外泌體沉淀。提取的外泌體分裝后儲存在-80℃,避免反復凍融。
Part.2
外泌體的常規表征
2.1 納米粒子追蹤分析
將外泌體懸液稀釋于1x107 / mL 和1x109 / mL 之間,使用 Flow Nano Analyzer進行外泌體的納米粒子跟蹤分析,儀器通過標準化顆粒進行校準。
2.2 透射電子顯微鏡 (TEM)
將3 μL外泌體溶液等分試樣置于銅涂層上,并在2% 磷鎢酸中負染色10 min。在白熾燈下干燥2 min后,使用透射電子顯微鏡進行取圖。
2.3 Western blot
按照 BCA 試劑盒的說明,在96 孔板中加入20 μL 標準品和樣品,然后每孔加入200 μL 工作液,37℃孵育30 min后用酶標儀測定蛋白濃度。然后,將20 μg 外泌體蛋白在5 x SDS 緩沖液中變性后,并在10% SDS-PAGE凝膠中進行分離,恒流轉移到PVDF 膜上, 后用5%脫脂牛奶室溫封閉1.5 h,小鼠單克隆抗體 CD63、小鼠單克隆抗體 TSG101、小鼠單克隆抗體 CD81和兔多克隆抗體CD171抗體(1:1000稀釋)4 ℃過夜孵育,通過TBST充分漂洗后使用同源二抗(1:5000稀釋)室溫孵育 1h,漂洗后通過化學發光儀顯色。
2.4 CytoFLEX 流式細胞儀的粒徑分析
取外泌體溶液(5-10μL)用PBS磷酸鹽平衡溶液進行梯度稀釋,常進行10倍、100倍和1000倍稀釋,后利用CytoFLEX流式細胞儀初步用于檢測EV顆粒的數量以選擇最合適的稀釋濃度(平均流速小于10,000個/s)。在合適稀釋倍數下,以相同顆粒數或相同體積數為終止條件進行外泌體測定。
2.5 CytoFLEX 流式細胞儀的分子表征
選定合適稀釋倍數后,加入1 μg PE- CD81抗體、 APC-CD63或PE- CD171抗體后樣本進行充分混勻,室溫避光孵育 15 min后使用 CytoFLEX 流式細胞儀檢測分子表達。
實驗結果
Part.1
外泌體的常規表征
對相同來源血液樣本分別采用試劑盒法和超高速離心法進行外泌體分離,并利用透射電鏡、粒徑檢測和蛋白質印跡鑒定進行外泌體的常規表征,表征結果如圖 1 所示。

圖 1 血液來源外泌體的常規表征
A. 外泌體的納米粒子追蹤分析。B. 基于試劑盒法和超高速離心法在透射電子顯微鏡下的外泌體圖像。C. Western blot檢測外泌體標志蛋白CD63、CD81 和 TSG101的表達。
Part.2
流式細胞術鑒定粒徑和外泌體標志物
首先,基于已知粒徑大小的標準化微球實現儀器的校正,并有效圈定粒徑區域(圖2A)。然后,梯度稀釋后的樣本經流式測定,實驗結果清晰的顯示了樣品的粒度分布,發現絕大部分顆粒尺寸小于150nm,小部分顆粒聚集在150-300nm之間,這與規定的外泌體大小相符(圖 2B)。為進一步了鑒定樣品的微囊泡結構,我們向樣本中加入Triton X-100以破壞囊泡結構,結果表明加入Triton X-100的樣本顆粒大小發生明顯變化(圖2C)。此外,通過向稀釋后樣本加入PE-CD81或APC-CD63,從而直接通過CytoFLEX 流式檢測外泌體標志蛋白含量,實驗結果表明樣本中CD81的表征率為69.79%,CD63表征的顆粒占70.55%(圖2D)。

圖 2 流式細胞術鑒定粒徑和外泌體表面標志蛋白
A. 標準化微球進行儀器校準。B. 外泌體樣品粒徑分布情況。C. 加入 Triton X-100 后粒徑分布情況。D. PE-CD81或APC-CD63標記外泌體的表征率分析。
Part.3
流式細胞儀定量表征外泌體蛋白
由于外泌體缺少內參蛋白,對外泌體相關分子的定量分析一直存在爭議,而CytoFLEX 流式基于相同體積或固定數量的方法將為外泌體相關蛋白的研究提供更為直接的分析方法。我們利用CytoFLEX 流式細胞儀以相同顆粒數為結束條件進行CD63、CD81和 CD171的表征情況檢測,發現表征率分別為為70.12%、65.47%和 22.74%(圖3)。

圖 3 流式細胞儀定量表征外泌體蛋白
Part.4
流式鑒定分離方法對外泌體標記率的影響
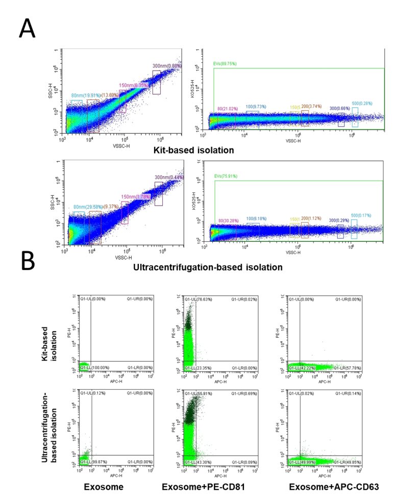
對于同一血清樣本,我們分別使用超高速離心法和試劑盒法分別進行提取,后經流式檢測兩種方法獲取的外泌體的粒徑分布以及標志物表征情況。通過比較粒徑大小發現,基于試劑盒法分離的血清來源外泌體的粒徑明顯高于基于超速離心的方法分離的外泌體粒徑,同時發現基于試劑盒方法提取的外泌體聚集到的更多的大尺寸顆粒,150 nm處占比6.38%(圖4A)。將所有樣本與PE-CD81或APC-CD63混合孵育后,發現兩種方法分離的外泌體均檢測到CD81和CD63的表達,平均表征率大于50%。

圖 4 流式鑒定分離方法的外泌體粒徑和標志蛋白表征率
Part.5
聯合標記在外泌體檢測中的探究
在成功實現PE-CD81或APC-CD63單獨標記檢測外泌體的基礎上,我們積極探索外泌體的聯合標記。我們對采用不同提取方法的血清來源外泌體進行聯合標記檢測,結果表明試劑盒法提取的外泌體CD81+CD63 聯合標記的表征率為 81.60%,而超高速離心提取的外泌體表征率為 15.39%,同時試劑盒提取樣本聚集到更高粒徑的顆粒(圖 5)。這一研究表明CytoFLEX 流式可以用于多種分子的聯合檢測,而這將為外泌體相關分子的聯合檢測提供更多的可能。

圖 5 CD81和CD63聯合標記表征外泌體
總結
這篇文章選擇經透射電鏡、納米顆粒追蹤、Western blot方法進行常規表征后的外泌體,按照10倍、100倍和1000倍梯度稀釋后依托CytoFLEX流式細胞儀進行鑒定,并研究不同分離方法、不同超離次數對外泌體特性的影響,同時進一步探究聯合標記在在外泌體表征的應用可能性。
該方法可以用于分析樣本的粒徑大小分布情況、標志物蛋白表征情況以及外泌體相關分子的表達,這將極大豐富外泌體表征工作。并且基于CytoFLEX 流式分析僅需5-10 μL外泌體懸浮液,一系列操作也可在1-2 h內完成,這將大大節省了實驗成本和提高實驗速度。

● 參考文獻:
[1]曹麗等. "基于CytoFLEX流式細胞儀的外泌體表征方法." 現代儀器與醫療 29.3(2023):39-46.

