19 年
白金會員
已認證
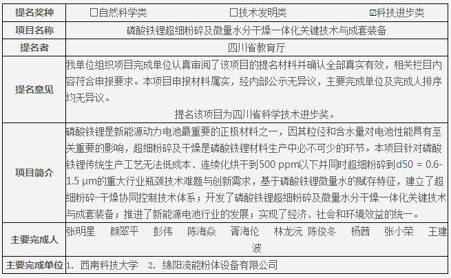
流能“磷酸鐵鋰超細粉碎及微量水分干燥一體化關鍵技術與成套裝備” 項目提名2023年度四川省科技進步獎
8月10日,四川省科技廳官網發布消息顯示,2023年度四川省科學技術獎提名工作已經結束,共收到有關單位和專家提名的項目(人選)共1128項(人),其中:科學技術杰出貢獻獎候選人6人,杰出青年科學技術創新獎30人,自然科學獎73項、技術發明獎25項、科學技術進步獎987項、國際科學技術合作獎7項。
關于“磷酸鐵鋰超細粉碎及微量水分干燥一體化關鍵技術與成套裝備” 項目提名2023年度四川省科技進步獎的公示

該項目完成單位為西南科技大學、綿陽流能粉體設備有限公司。“磷酸鐵鋰超細粉碎及微量水分干燥一體化關鍵技術與成套裝備”,讓傳統的粉碎加烘干時長從8-16小時縮短至現在的1分鐘以內。“這套設備可以實現粉碎和烘干同時進行,還能為產品終端客戶降低約30%的能源消耗,也能提高生產效率。

綿陽流能粉體是一家致力于研發超細粉碎、分級技術與設備的高新技術企業,產品有節能粉碎機、納米粉碎機、特種材料粉碎等10大系列、30余類、100余種型號。多年來,該公司推進產學研用深度融合,在氣流粉碎、分級技術與設備領域中的研究已走在粉體工業的前沿。深厚的技術儲備以及新能源行業的迅猛發展,讓流能粉體的產值一年一個臺階。2022年產值超5億元;2023開年以來,流能粉體已接訂單超4億元。公司產品在全國新能源行業領域市場占有率30%以上,并出口歐洲、美國等20多個國家和地區。
綿陽流能 2023-08-30 | 閱讀:1966
最新動態
更多
綿陽流能亮相2025歐洲電池展,粉體技術領航能源智造
公司動態
2025-06-05
揚帆遠航,綿陽流能超細化處理解決方案亮相歐洲電池展!
公司動態
2025-05-29
綿陽流能,CIBF2025深圳電池展見!
公司動態
2025-05-14
綿陽流能亮相CLNB 2025新能源產業博覽會
公司動態
2025-04-19


