
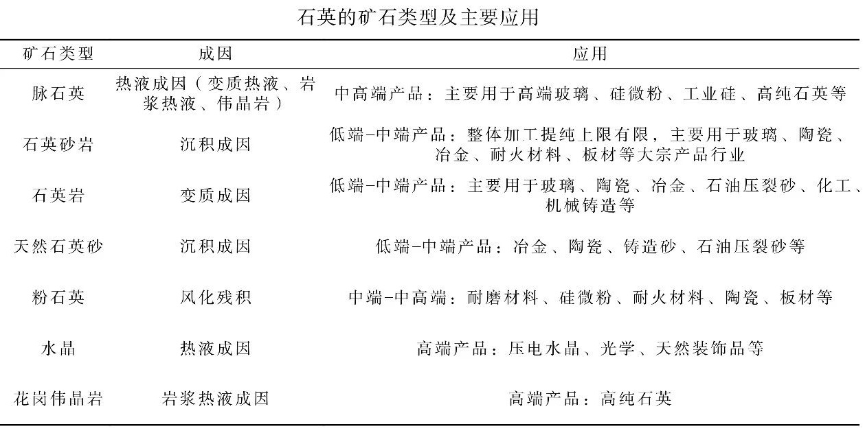
中國粉體網訊 石英在自然界中廣泛存在,成因多種多樣。目前能夠作為工業應用的石英礦物資源主要有7種礦床工業類型:天然水晶、石英砂巖、石英巖、脈石英、粉石英、天然石英砂和花崗巖石英。
2022年全國石英巖儲量約13.64億t,石英砂巖13.62億t,脈石英7 927萬t,水晶約541t,粉石英631萬t,花崗偉晶巖型高純石英國內尚未發現相關礦床,目前沒有專門的儲量統計。

1、天然水晶
天然水晶是一種無色透明的石英結晶體礦物,主要成分為SiO2。水晶的自然生長環境多是在巖洞、巖石裂縫或節理、斷層中,其生長條件比較苛刻,必須同時滿足四個條件:充裕的生長空間,能夠提供富含二氧化硅的熱液,一定的溫度和壓力,足夠生長時間。我國的天然水晶分布廣泛,但礦床規模小、儲量少。目前以江蘇東海最為有名,在海南屯昌、貴州羅甸、黑龍江通河、四川康定、福建政和、黑龍江伊春、云南富寧和廣西百色等地均有分布。

2、石英砂巖
石英砂巖是一種固結的砂質巖石,其石英和硅質碎屑含量一般在95%以上,副礦物多為長石和高嶺石、伊利石、蒙脫石等黏土礦物。我國石英砂巖資源豐富,分布廣泛,如四川江油、山東蘭陵、山東沂水、重慶永川、廣東東源、內蒙古達拉特旗、河北贊皇、湖南溆浦、陜西城固、寧夏石嘴山等,以及近年報道的四川沐川、云南大關-彝良等。

3、脈石英
脈石英主要由富硅的巖漿熱液或變質熱液充填于裂隙中形成,通常脈石英原礦SiO2品位高,可達98%以上,Fe等雜質含量低,礦物組成簡單,礦石可加工性強,部分脈石英提純加工后可以達到高純石英原料要求,但脈石英硬度大,礦體規模相對較小,因此,脈石英多用作生產高端玻璃、硅微粉、工業硅、高純石英等高附加值產品的原料。

4、石英巖
是一種由石英砂巖或其他硅質巖經區域變質作用或熱接觸變質作用而形成的變質巖石,其石英伴生礦物除長石、云母和黏土礦物以外,往往還含有微量的電氣石、赤鐵礦和鋯英石等。與石英砂巖相比,其礦石致密堅硬,硬度較高。我國石英巖資源十分豐富,開發利用量大,如安徽鳳陽、青海德令哈、青海大通、青海湟中、青海樂都、江西遂川、陜西漢中、遼寧莊河、山東昌邑、山東棲霞等。

5、粉石英
粉石英是一種顆粒極細、二氧化硅含量很高的天然粉狀石英。目前我國發現和報道的粉石英礦床不多,如貴州貴定、江西蓮花和渝東云峰山等。

6、天然石英砂
天然石英砂是由花崗巖、石英巖、石英砂巖和脈石英等母巖經過自然界長期風化而形成的一種以石英為主要礦物成分的砂狀石英礦物原料。主要為海相沉積砂礦床和河湖相沉積砂礦床,如福建濱海石英砂,海南文昌、海南儋洲、廣東湛江和山東榮成以及內蒙古通遼等地石英砂。
7、花崗巖石英
主要由巖漿演化晚期富含揮發分的花崗質巖漿形成,由于偉晶巖的開采、破碎加工成本遠高于其余硅質原料,目前主要利用特殊條件下形成的偉晶巖中的石英礦物制作高純石英,是目前全球最重要的高純石英礦石類型。

參考來源:
[1]汪靈.石英的礦床工業類型與應用特點
[2]王波等.中國脈石英礦成礦特征及成礦區帶劃分
[3]張海啟, 張亮等. 全球高純石英資源開發利用現狀及供需分析
[4]李作敏,譚秀民等.我國石英資源的開發利用特點及應用進展
(中國粉體網編輯整理/九思)
注:圖片非商業用途,存在侵權告知刪除!